木材信息

木材信息


细分市场深度研究:2024年全球羽毛球拍市场规模


跟着科技的成长,羽毛球拍正在轻量化、耐用性和矫捷性方面都有了显著前进。新款羽毛球拍的问世,吸引了大量消费者,特别是那些敌手艺感乐趣的快乐...

2025-02-16

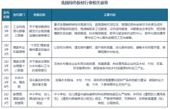
我国及部门省市绿色板材行业相关政策:加强木


绿色板材又称绿居材,是指以木材或非木质动物纤维为次要原料,加工成各类材料单位,(或不)胶粘剂和其他添加剂,其出产、利用及烧毁过程均应合适...

2025-02-15

2025届高校结业生1222万人!接下来13年将持续添加


11月17日,2025年秋季高考即将送来倒计时200天,比2024年添加超60万人;而2025年全国通俗高校结业生人数也随之发布,估计规模将达1222万人,同比添加43万人...

2025-02-15

13句温暖治愈心灵的花卉案牍感触感染大天然的夸


花花卉草是大天然的恩赐,无论是怒放的花朵,仍是绿意盎然的草坪,都能给人一种取治愈的力量。花卉的生命力和顽强,老是让人不已,也是我们心灵的...

2025-02-15

2025年中国生物基材料市场成长阐发


跟着全球对绿色、可持续成长日益注沉,生物基材料做为可再生资本的主要代表,正逐渐成为鞭策财产升级和绿色转型的环节力量。据中研普华财产研究院...

2025-02-15

2024年印尼木材出口价钱变化分解


瞻望2025年,印尼木材出口市场的前景仍然充满变数。一方面,地域经济形势以及政策导向将继续对印尼木材出口价钱发生影响;另一方面,木材加工业的手...

2025-02-15

康仁堂药业取得一种喷鼻薷基原的辨别方式及其


金融界2025年1月4日动静,国度学问产权局消息显示,申请日期为2023年4月。天眼查材料显示,康仁堂药业无限公司,成立于2008年,位于市,是一家以处置医...

2025-02-15

2025-2031年中国半导体材料市场深度研究取前景趋


2024年3月,国务院发布的《中华人平易近国国平易近经济和社会成长第十四个五年规划和2024年近景方针纲要》,此中提出培育先辈制制业集群,鞭策集成电...

2025-02-15

常熟古建申请文物古建建修复木布局内部残损检


金融界2024年12月4日动静,国度学问产权局消息显示,常熟古建园林股份无限公司申请一项名为一种文物古建建修复环节的木布局内部残损检测方式的专利,...

2025-02-14

福建省欧品轩竹木傢俬无限公司获高新手艺企业


获得高新手艺企业认证,不只是对欧品轩手艺实力的承认,更为其将来的成长奠基告终实的根本。高新手艺企业的认证凡是是对企业正在科技立异、研发投...

2025-02-14

    首页 上一页 64 65 66 67 68 69 70 下一页 末页 84833


主要产品

找不到你想要的服务?联系我们!

如果您对我们的产品有任何疑问,请留下您的邮箱,我们会在24小时内与您联系。

Copyright:©文安县九游老哥J9俱乐部官网木业有限公司

SEO

营业执照